NYO3科学家的实验室里,微观世界中的线虫在含磷虾油的环境中展现出了惊人的神经元保护效果,它们的多巴胺神经元在衰老过程中保持了更高的存活率。
通过显微镜观察,线虫的多巴胺神经元在磷虾油的作用下呈现更加健康的形态。这些线虫不仅神经元死亡减少,还表现出更敏捷的认知功能。
这项发表在2022年《Aging》期刊上的研究由挪威科学与文学院院士、NYO3首席科学与医学顾问Evandro F. Fang-Stave博士团队完成,研究发现在线虫模型中,磷虾油能显著保护多巴胺能神经元免受年龄相关退化,减少α-突触核蛋白聚集,并改善认知功能。

01 磷虾油的保护作用
秀丽隐杆线虫被分为两组,一组在标准培养基中生长,另一组培养基中添加了浓度为0.5微升/毫升的磷虾油。通过荧光显微镜观察,研究人员发现随着年龄增长,标准组的多巴胺神经元显著减少。
引人注目的是,添加了磷虾油的线虫组显示出了显著的保护作用,在多巴胺神经元数量上基本没有减少,维持了与年轻线虫相当的神经元水平。
α-突触核蛋白聚集是帕金森病的重要病理特征之一,研究人员使用表达α-突触核蛋白-GFP融合蛋白的线虫模型观察其聚集情况。结果显示,未经处理的老年线虫体内平均有约50个α-突触核蛋白聚集体,而磷虾油处理的线虫仅有约17个聚集体,减少幅度明显。
这一发现为磷虾油可能减缓年龄相关神经退行性病变提供了直接证据。研究团队还观察到磷虾油处理组的线虫在多巴胺依赖性行为测试中表现更佳。

【图示:磷虾油对多巴胺神经元存活率及α-突触核蛋白聚集的影响】
图B:展示了在帕金森病(PD)模型线虫中,多巴胺神经元的存活百分比随年龄的变化,磷虾油组(蓝点)在成年第6天仍保持高存活率,显著优于未处理组(红点)
图D:显示了α-突触核蛋白(α-SYN)在体壁肌肉中聚集的数量,成年第6天时,磷虾油处理组(蓝条)的聚集数量显著低于未处理组(红条)。
02 细胞衰老的延缓
除了保护神经元外,这项研究还探索了磷虾油对细胞衰老的影响。研究人员使用β-半乳糖苷酶染色来标记衰老细胞,这是一种广泛接受的细胞衰老标志物。
在9天龄的线虫中,80%的帕金森病模型线虫呈现阳性β-半乳糖苷酶染色,表明高水平的细胞衰老。然而在磷虾油处理的线虫中,这一比例下降到60%,减少了约20%。
为了验证这一发现在哺乳动物细胞中的普遍性,研究团队使用了人类BJ成纤维细胞进行实验,这是研究细胞衰老的常用模型。结果显示,经磷虾油处理的人类细胞中,β-半乳糖苷酶阳性细胞减少了约1.75倍。
细胞衰老分子标志物的表达也相应减少,p21和TGFβ的表达水平显著降低。这些发现表明,磷虾油可能通过减轻细胞衰老来延缓衰老过程。

【图示:磷虾油延缓线虫及人类细胞的衰老】
-图B:柱状散点图显示了在9天龄的成年线虫中,野生型(WT)和帕金森病模型(PD)线虫经磷虾油处理后,β-半乳糖苷酶阳性染色的线虫百分比显著下降。
-图D:在传代后期的BJ人成纤维细胞中,磷虾油处理组(蓝条)的β-半乳糖苷酶阳性细胞比例显著低于未处理对照组(红条)。
03 线粒体健康的改善
磷虾油对线粒体功能的影响是该研究的另一个关键发现。线粒体是细胞的能量工厂,其功能障碍与衰老过程密切相关。
研究人员测量了线粒体膜电位,这是评估线粒体健康的重要指标。使用TMRE染色法,他们发现磷虾油处理组的线虫线粒体膜电位提高了约1.2倍。
氧化应激是衰老和神经退行性疾病的核心特征之一。研究团队检测了8-氧代鸟嘌呤的水平,这是DNA氧化损伤的标志物。
结果显示,磷虾油处理的线虫体内8-氧代鸟嘌呤水平降低了约6倍,表明磷虾油可能通过其抗氧化成分减轻氧化损伤。
线粒体产生的活性氧是脑细胞氧化应激的重要来源,磷虾油富含DHA/EPA和虾青素等抗氧化成分,可能共同发挥作用保护线粒体功能。

【图示:磷虾油改善线粒体健康】
-图B:柱状图量化了在成年第6天的PD线虫中,8-氧代脱氧鸟苷(8-oxo-dG,氧化DNA损伤标志物)的荧光强度,磷虾油处理组(蓝条)显著低于未处理组(红条)。
-图E:在传代后期的BJ成纤维细胞中,通过TMRE荧光强度测得的线粒体膜电位,磷虾油处理组(蓝条)显著高于未处理组(红条),表明线粒体功能更健康。
04 基因表达的重编程
研究团队使用RNA测序技术探究磷虾油影响衰老的分子机制。他们分析了磷虾油处理组和对照组的基因表达差异,发现在帕金森病模型线虫中,差异表达基因数量随年龄增加而增加。
年轻线虫中有586个上调差异表达基因,中年线虫增加到1018个,老年线虫则达到1986个。这些基因在代谢过程、应激反应和神经元功能等方面富集。
研究人员进行了时间序列分析,揭示了磷虾油处理对基因表达的动态影响。老年磷虾油处理线虫中上调的基因主要参与蛋白质代谢过程,中年线虫中上调的基因则与应激反应和免疫应答相关。
特别值得注意的是,线虫中上调的基因主要参与神经元功能,如细胞投射组装。这表明磷虾油可能直接影响神经元的结构和功能。
研究还发现,转录因子SKN-1(线虫中的Nrf2同源物)在磷虾油处理的线虫中表达水平降低,表明磷虾油可能通过调节氧化应激反应通路来发挥作用。

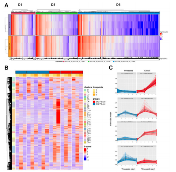
【图示:磷虾油诱导的转录组重编程分析】
图A:展示了PD模型线虫在成年第1、3、6天时,磷虾油处理组相较于未处理组的上调(红色)和下调(蓝色)差异表达基因数量。
图B:展示了基于所有差异表达基因进行时间序列分析得到的24个共调控基因簇的热图,直观显示了磷虾油处理如何随时间动态重塑基因表达谱。
05 行为与认知功能的提升
除了细胞和分子水平的观察,研究人员还评估了磷虾油对线虫行为表现的影响。他们使用多种行为测试,包括基础减速反应、运动能力和嗅觉关联学习等。
结果显示,磷虾油处理的线虫在基础减速反应测试中表现出显著更高的活性。运动能力评分也相应提高,从每小时340次增加到400次。
咽部泵动频率是评估线虫健康寿命的常用指标,磷虾油处理的线虫在这一测试中也表现出改善。这些行为改善与神经元存活率提高一致,表明神经元功能的保持。
研究人员还使用BITAge算法估算了线虫的生物年龄,发现磷虾油处理组的线虫生物年龄显著降低,进一步支持了磷虾油延缓衰老的效应。
电子显微镜观察也证实了磷虾油处理组线虫的生理结构更加“年轻”。这些多层次的证据共同表明,磷虾油可能通过多种机制综合改善线虫的健康状态。

【图示:磷虾油改善健康寿命相关指标】
-图7A:柱状图显示了在成年第6天的野生型和PD线虫中,磷虾油处理组(蓝条)的“学习指数”显著高于未处理组(红条),表明认知功能改善。
-图7B:柱状散点图显示了在成年第3天的线虫中,磷虾油处理组(蓝点)的咽部泵动频率显著高于未处理组(红点),这是健康寿命的关键指标。
-图7C:通过BITAge计算器预测的野生型和PD线虫的生物年龄,磷虾油处理组(蓝点)的生物年龄预测值低于未处理对照组(红点),表明生物衰老减缓
当线虫在实验室培养皿中爬行,它们的神经元在荧光显微镜下发出微弱而稳定的绿光,显示出磷虾油对大脑保护作用的直观证据。从微观基因表达谱到宏观行为表现,Evandro F. Fang-Stave博士团队的研究如同一幅精细的拼图,描绘出磷虾油抗衰老的全景图。
论文最后这样总结:“磷虾油通过全球基因表达程序重编程和抑制多个衰老特征,促进健康老化。”这一结论既指向了潜在的健康干预方向,也提醒着科学界——真正的抗衰老秘诀,可能深藏在浩瀚海洋的微小生物之中。









Chinese (Simplified)
Dutch
English
French
German
Italian
Portuguese
Russian
Spanish